Datasphere is SAP’s next-generation data management and analytics platform in the cloud. It is enhanced to provide a business data fabric—a unified layer that lets organizations access, integrate, and manage data across different systems without heavy duplication or complex transformations.
At Bisolera, we implement SAP Datasphere within our clients’ system landscapes by drawing upon over two decades of experience in SAP and data warehousing solutions.
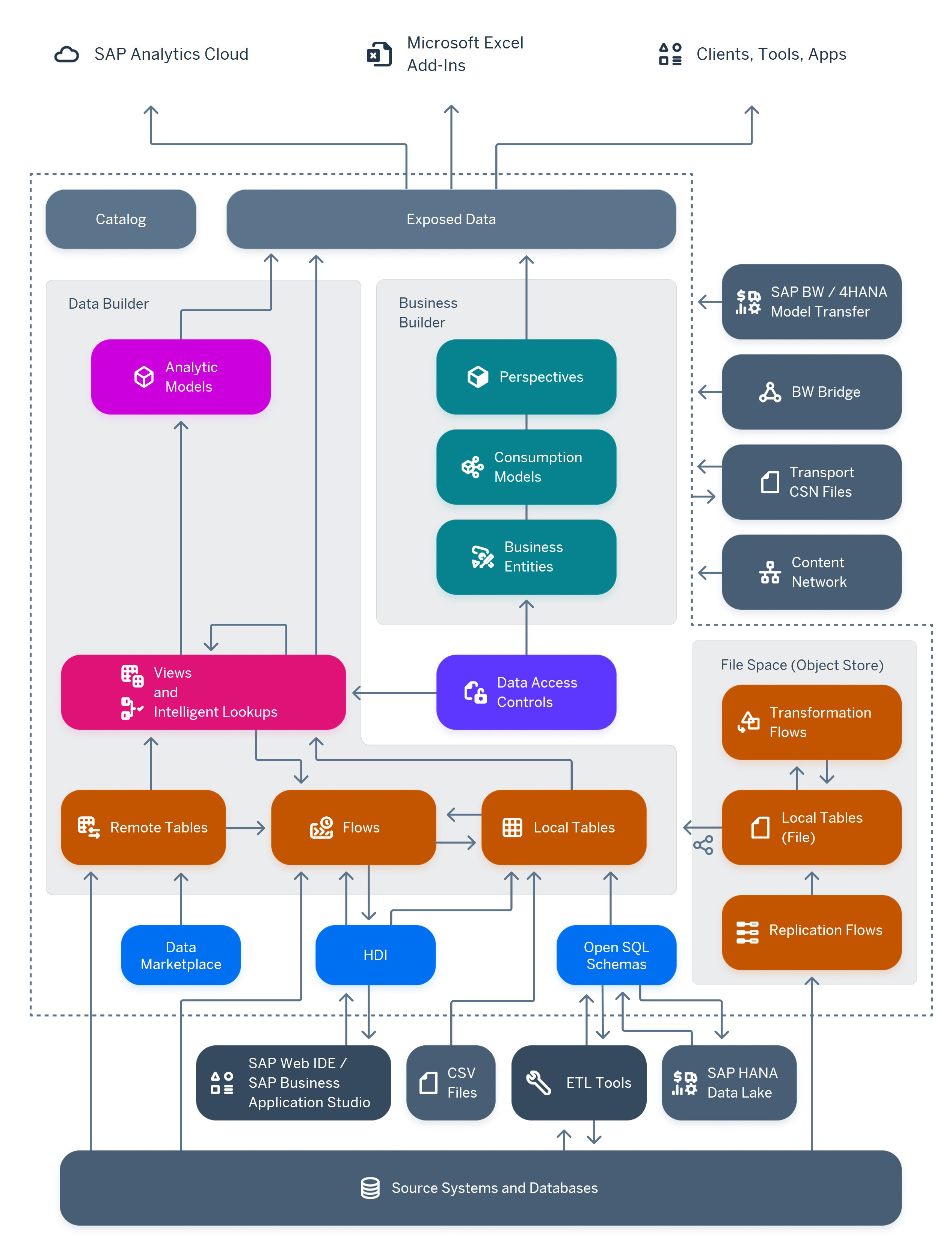
🟩 Enterprise Data Fabric Architecture: Harmonizes data from SAP and non-SAP sources (like Google, Oracle, Amazon) while preserving business context and logic
🟩 Dual Interface Layers: Data builder for technical users to handle integration and modeling and business builder for business users to define semantics and rules.
🟩 Integrated Analytics: Seamlessly connects with SAP Analytics Cloud for real-time reporting and visualization.
🟩 Cataloging: Centralizes and rationalizes analytics objects—like KPIs and reports—into a unified repository.
🟩 Security & Governance: Built on SAP Business TechnologyPlatform (SAP BTP), it includes robust security features like encryptionand governance controls

We are always close to you. Reach out to our office, contact our experts per service offering or interact with our thought leaders within Bisolera.